How a model is born¶
Recommendations & best practices
It is recommended to use a terminal multiplexer like tmux, screen or zellij to run multiple training runs in parallel.
This way there is no need to have multiple terminal open over the span of multiple days.
Using the folding method "region-stratified" enables more data-efficient training because the test split can then be set to random.
Multi-scoring strategy should be "geometric" for combinations of recall, precision, f1 and jaccard index / iou, else "harmonic".
To do a super quick tutorial to get you started go the quickstart guide.
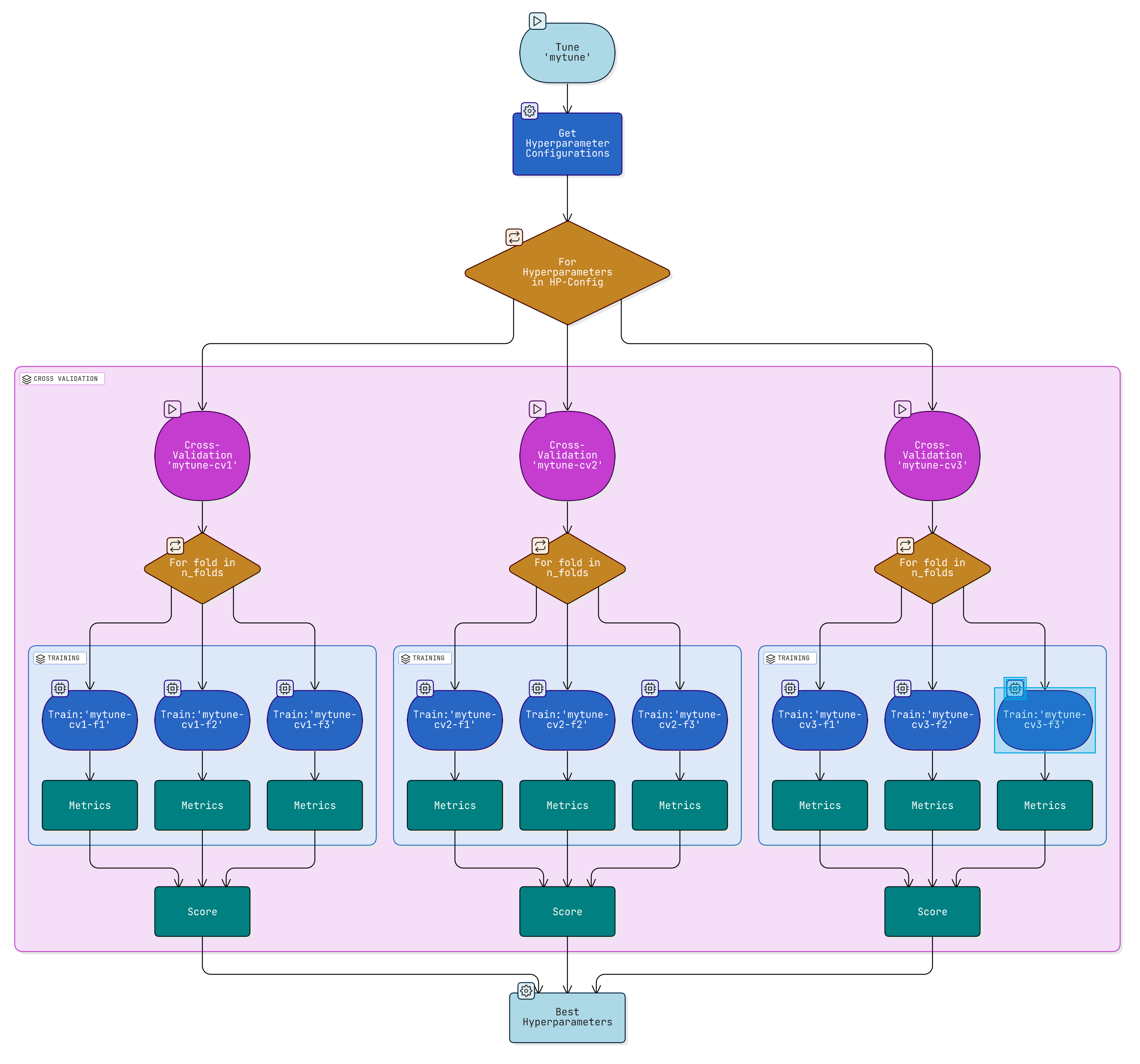
The "model creation process" (training) is implemented as a three-level hierarchy, meaning the upper level does several calls to the level below it:
Artifacts and Naming¶
Training artefacts are stored in an organized way so that one does not get lost in 1000s of different directories. Especially when tuning hyperparameters, a lot of different runs are created, which can be difficult to track.
For organisation, each tune, cv and training run has it's own name, which can be provided manually, but is usually generated automatically. The name can only be provided manually for the call-level - hence when tuning one can only provide the name for the tune, respective cross-validations and training runs are named automatically based on the provided name. If no name is provided, a random, but human-readable name is generated. Further, a random 8-character id is also generated for each run, primarily for tracking purposes with Weights & Biases.
The naming scheme is as follows:
tune_name: automatically generated or providedcv_name:{tune_name}-cv{hp_index}if called by tune, else automatically generated or providedrun_name:{cv_name}-run-f{fold_index}s{seed}if called by cross-validation (or indirect tune), else automatically generated or providedrun_id: 8-character id
Artifacts are stored in the following hierarchy:
- Created by runs of tunes:
{artifact_dir}/{tune_name}/{cv_name}/{run_name}-{run_id} - Created by runs of cross-validations:
{artifact_dir}/_cross_validations/{cv_name}/{run_name}-{run_id} - Created by single runs:
{artifact_dir}/_runs/{run_name}-{run_id}
This way, the top-level artifact_dir is kept clean and organized.
Local vs. WandB
The training uses a local directory for storing the artifacts, such as metrics or the model.
The final directory where these artifacts is always called {run_name}-{run_id}.
This way, it should be easy to relate which artifacts belong to which run in wandb, where the url of a run is always https://wandb.ai/{wandb_entity}/{wandb_project}/runs/{run_id}.
The cross-validation will not only contain the artifacts from the training runs but also a run_infos.parquet file with information about each run / experiment.
This dataframe contains a fold, seed, duration, checkpoint, is_unstable, is_unstable and metrics columns, where the metrics are taken from the trainer.callback_metrics.
The is_unstable column indicates whether the score-metrics of the run were unstable (not finite or zero).
Further, it also contains a score and a score_is_unstable column, which contains the score and a boolean indicating whether any run of the cross-validation was unstable.
These columns contain the same value for every row (run), since they are valid for the complete cross-validation.
Weights & Biases is optionally used for further tracking and logging.
wandb_project and wandb_entity can be used to specify the project and entity for logging.
Wandb will create a run run_id named {run_name}, meaning the id can be used to directly access the run via link and the name can be used for searching a run.
For cross-validation and tuning cv_name and tune_name are set as job_type and group to emulate sweeps.
This is a workaround and could potentially fixed if wandb will update their client library to allow the manual creation of sweeps.
Specifying the devices¶
PyTorch Lightning supports different strategies for training on different devices and accelerators.
These can be specified by the --accelerator, --strategy, --devices and --num_nodes parameters which are forwarded by the training scripts to the Lightning Trainer.
The default values for these parameters are all "auto", except for --num_nodes, which defaults to 1.
This means, that if no values are provided, Lightning will automatically detect the available devices and use one of them for training.
Because of the limitation of the CLI regarding unions of lists and int/str, devices must always be a list.
Here are some configurations for common scenarios:
| Szenario | accelerator |
strategy |
devices |
num_nodes |
|---|---|---|---|---|
| Single GPU | "gpu" |
"auto" (default) |
["auto"] (default) |
1 (default) |
| Single GPU on Mac | "mpu" |
"auto" (default) |
["auto"] (default) |
1 (default) |
| DDP with 4 specified GPUs | "gpu" |
"ddp_fork" |
[0, 2, 5, 6] |
1 (default) |
Please refer to the documentation of PyTorch Lightning:
For the cross-validation and tuning script, two other --strategy options apart from the ones provided by PyTorch Lightning can be specified, which defines how training runs are executed in parallel.
In this scenario, instead of running a single training run on multiple devices, multiple training runs are executed in parallel across multiple devices.
Note that it is not possible to use any distribbuted strategy like DDP in this case.
"cv-parallel": This strategy will run the training runs of a cross-validation in parallel."tune-parallel": This strategy will run the cross-validations of a tune in parallel. In this scenario, the training runs of a cross-validation will be executed in series.
DDP with parallel tuning or cross-validation
When running multiple processes in parallel, normal Distributed Data Parallel (DDP) can not be used, since it will call the complete script multiple times.
Thus, e.g. for tuning, multiple tunes would be created, which is not intended.
Hence, the cross-validation and tuning script disable the DDP strategy by default and use instead the "ddp_fork" strategy if more than one "num_nodes" or "devices" is specified.
